taptap点点体育
设为首页
|
加入收藏
访客
校友
教职工
在校生
部门首页
工作动态
政策法规
办事指南
通知公告
收费专栏
办事指南
办事指南
部门首页
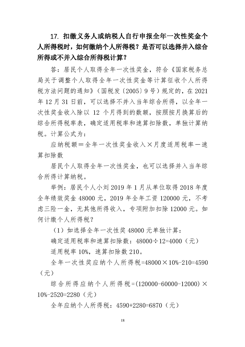
>
办事指南
> 正文
个人所得税综合所得年度汇算政策百问百答
发布者: 时间:2020-04-23 浏览:
上一条:2019年度个人所得税综合所得年度汇算办税指引
下一条:个人所得税APP操作热点“五问答”