taptap点点体育
设为首页
|
加入收藏
首页
继续教育学院简介
自学考试
成人教育
短期培训及职业技能等级认定
自学考试
自学考试
首页
>
自学考试
> 正文
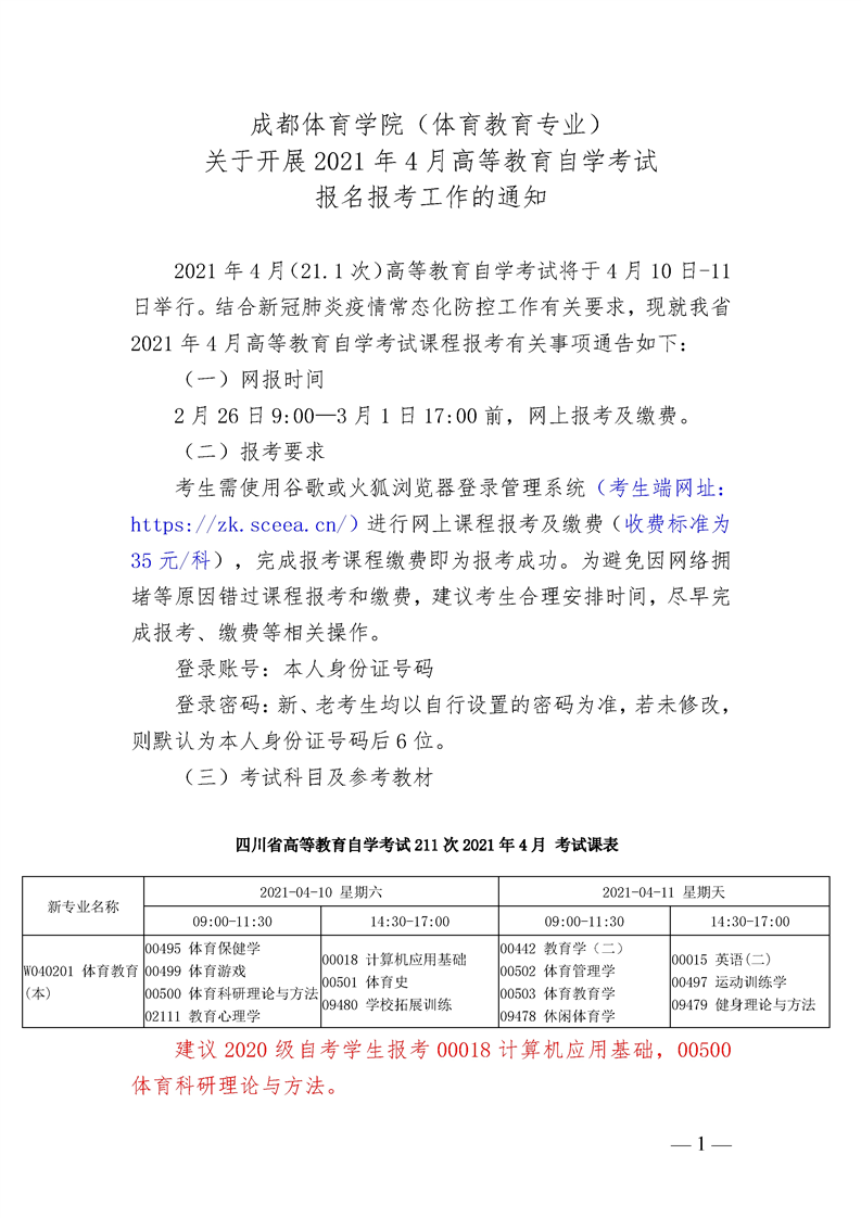
成都体育学院自考2021年4月统考通知
发布者: 时间:2021-02-25 浏览: