taptap点点体育
English
|
设为首页
|
加入收藏
访客
校友
教职工
在校生
首页
通知公告
学术交流及社会服务
下载中心
联系方式
通知公告
通知公告
首页
>
通知公告
> 正文
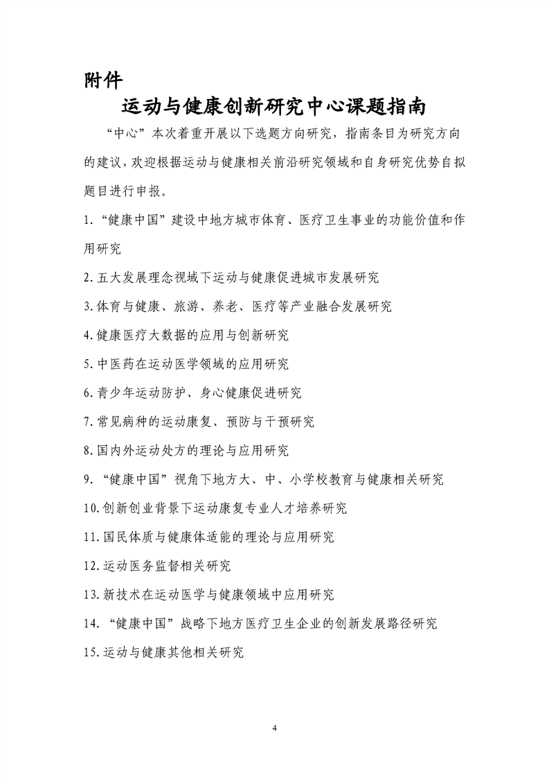
运动与健康创新研究中心2018年度科研项目申报公告
发布者: 时间:2017-12-08 00:00:00 浏览:
运动与健康创新研究中心2018年度科研项目申报公告.pdf
运动与健康创新研究中心2018年度科研项目申报书.doc
运动与健康创新研究中心2018年度科研项目论证活页.doc
上一条:内引外联 广拓渠道 院内科研平台助力科研工作
下一条:运动与健康创新研究中心2018年度科研项目论证活页